
Integrating Documentation Tools
|
October 16, 2025
|
Best Practices for Using Software to Create User Manuals Effectively
Overview
You might be wondering how to create user manuals that really hit the mark. Well, the best practices involve:
- Picking user-friendly documentation tools
- Weaving them into your existing workflows
- Keeping everything updated regularly
- Offering solid training and support for your team
These strategies not only boost productivity but also enhance collaboration. For instance, have you checked out SowFlow? Its intuitive features make it a fantastic choice! Plus, fostering a culture of continuous improvement through team feedback and structured training programs can really make a difference. So, let’s dive into how these practices can transform your documentation process!
Key Highlights:
- Choosing user-friendly documentation software boosts team productivity and collaboration.
- Key factors include user-friendliness, integration capabilities, and collaborative features.
- SowFlow offers an intuitive interface and Chrome extension for easy workflow documentation.
- Regular updates and a review timetable are essential for maintaining accurate documentation.
- Encouraging team feedback during software integration promotes continuous improvement.
- Training programmes should include hands-on workshops and ongoing support to enhance software proficiency.
- SowFlow provides resources that help reduce the learning curve for users.
Introduction
Creating effective user manuals is super important for making sure your teams can work efficiently and effectively. You might be wondering, how can the right documentation software really help? Well, not only can it boost productivity, but it can also spark collaboration among team members.
With so many options out there, how do you figure out the best practices for using these tools? In this article, we’ll dive into essential strategies for:
- Selecting documentation software
- Integrating documentation software
- Maintaining documentation software
Plus, we’ll tackle the ongoing challenge of keeping those user manuals fresh and up-to-date in a fast-paced business world.
Choose the Right Documentation Software
Choosing the right software to create user manual for your records is super important if you want to boost productivity and ensure your team works well together. You might be wondering what to look for, right? Key factors include:
- User-friendliness
- Integration capabilities
- Support for collaborative features
Look for tools that make editing a breeze, keep track of versions, and are accessible on all your devices. Did you know that 51% of people prefer getting technical help through a knowledge base? That really highlights how essential it is to have user-friendly resources.
Now, let’s talk about SowFlow. It really stands out with its intuitive interface and handy Chrome extension, allowing your team to document workflows straight from the browser. This makes creating manuals so much simpler! Plus, don’t forget to prioritize software to create user manuals that offers customizable templates and options tailored to your specific needs. You want the final product to not only meet your operational requirements but also match your brand identity and what your users expect.
Integrating expert opinions, like what Greg Smith says about the importance of record-keeping, can also strengthen why choosing the right tools matters. This approach not only enhances the quality of your records but also fosters a more organized and effective workflow. So, what are you waiting for? Dive in and explore your options!

Integrate Software into Existing Workflows
You might be wondering how to effectively incorporate software to create user manual into your workflows. Start by outlining your existing procedures to spot areas that could use a little enhancement. Have you chatted with your colleagues about how SowFlow could boost their productivity? It’s all about offering clear and accessible resources, such as software to create user manual. For instance, if your team often holds meetings just to clarify processes, imagine showing them how SowFlow’s immediate record-keeping solution can cut down on those gatherings. This way, everyone can access records effortlessly, which not only streamlines communication but also fosters a more structured approach to sharing knowledge.
Now, let’s discuss the ease of updating and revising materials using software to create user manual. Keeping things relevant in a fast-paced business environment is crucial, right? Encourage ongoing feedback during the integration phase. This way, you can make any necessary adjustments to ensure SowFlow fits seamlessly with your existing tools and practices. This collaborative approach doesn’t just promote a culture of continuous improvement; it enhances team efficiency and reduces that pesky reliance on time-consuming meetings. So, why not give it a try?

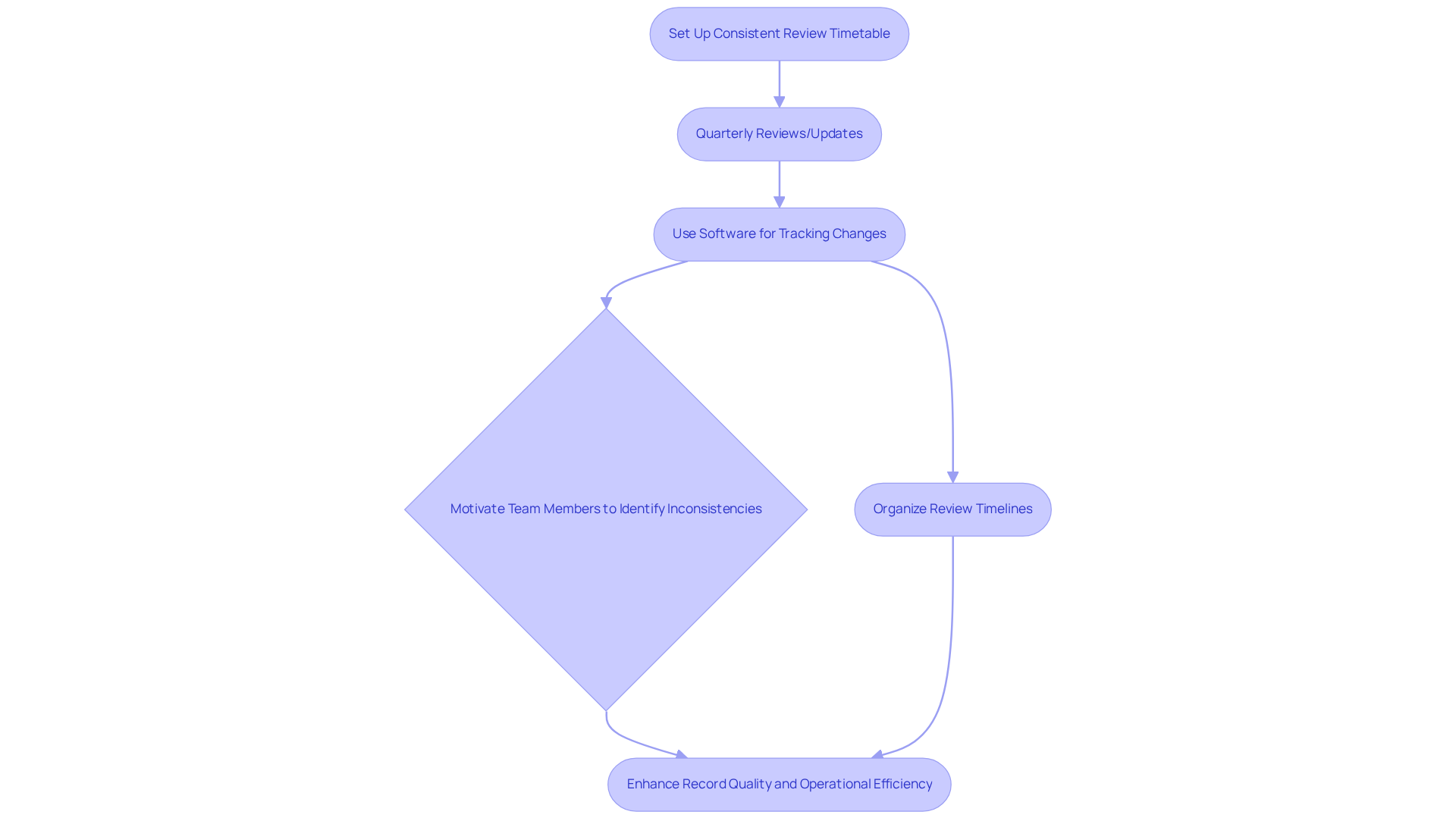
Maintain and Update Documentation Regularly
You might be wondering why having a consistent timetable for reviewing and updating records is so important. Well, it’s essential to make sure your documentation reflects the latest methods and details. In 2025, more organizations are jumping on the bandwagon of quarterly reviews or updates, especially when there are big changes in procedures or software. Have you thought about using software to create a user manual that simplifies tracking changes and version history? For instance, SowFlow's system helps teams quickly spot outdated content and simplifies the updating process. With just one command, teams can refresh their records and avoid those unnecessary meetings, ensuring everyone has instant access to the latest information.
Now, let’s dive into how motivating team members to point out inconsistencies can foster a collaborative approach to maintaining record accuracy. This is crucial for effective knowledge management. Companies like Unilever have successfully set up organized review timelines, which have significantly boosted their record quality and operational efficiency. Frequent updates not only enhance the reliability of manuals but also ensure that teams can use the software to create a user manual with the most up-to-date information without delays. And as Nimrod Kramer, a well-respected expert in record-keeping practices, pointed out, investing time in high-quality records can lead to major benefits. So, why not take a moment to think about how you can improve your documentation process?

Provide Training and Support for Team Members
You might be wondering how to establish a strong training program that really optimizes the efficiency of your software to create user manual. Well, it’s all about making sure everyone is well-prepared to produce those manuals! This program should definitely cover essential software features, such as software to create user manual, and best practices. Think hands-on workshops, online tutorials, and continuous support channels like a dedicated help desk or community. Plus, encouraging group members to share their experiences can really foster a collaborative learning atmosphere and boost overall proficiency.
Now, here’s where SowFlow comes in. It can be a game changer by offering valuable resources and templates that let individuals jump right in, minimizing that pesky learning curve and building confidence in using the tool. And don’t forget—consistently asking for input on the training process is crucial. It helps you implement necessary enhancements and ensures that all team members feel supported in their record-keeping efforts. This approach not only boosts user adoption of the documentation tools but also nurtures a culture of continuous improvement and effective knowledge management within your organization. So, are you ready to dive in and make documentation a breeze?

Conclusion
Selecting the right software for creating user manuals is a huge deal—it can really boost productivity and collaboration within your team. You might be wondering how to choose tools that fit seamlessly into your existing workflows. By focusing on user-friendly options, you can make sure your documentation processes are not just efficient but also tailored to your specific needs and brand identity.
Throughout this article, we’ve highlighted some key practices:
- Integrate software into your current workflows.
- Keep your documentation updated regularly.
- Provide solid training and support for your team members.
Tools like SowFlow are great examples of how intuitive features and collaborative capabilities can simplify the documentation process, making it easier for everyone to keep manuals current and accessible.
Ultimately, investing in the right documentation software and nurturing a culture of continuous improvement can really enhance your operational efficiency and knowledge management. As you embrace these best practices, you’ll find yourself creating user manuals that are not just informative but also vital resources for your team, driving success in your operations. So, why not take the plunge and explore the options available? Your team will thank you!
Frequently Asked Questions
Why is choosing the right documentation software important?
Choosing the right software is crucial for boosting productivity and ensuring effective teamwork when creating user manuals.
What key factors should I consider when selecting documentation software?
Key factors include user-friendliness, integration capabilities, and support for collaborative features.
What features should I look for in documentation software?
Look for tools that simplify editing, track versions, and are accessible on all devices.
How prevalent is the preference for knowledge bases for technical help?
51% of people prefer receiving technical help through a knowledge base, highlighting the importance of user-friendly resources.
What is SowFlow, and why is it recommended?
SowFlow is a documentation software that stands out due to its intuitive interface and Chrome extension, which allows teams to document workflows directly from the browser, simplifying the creation of manuals.
What customization options should documentation software offer?
The software should provide customizable templates and options tailored to meet operational requirements and match brand identity.
How can expert opinions enhance the choice of documentation tools?
Integrating expert opinions can strengthen the rationale for choosing the right tools, enhancing the quality of records and fostering a more organized workflow.
👍
What others are liking
5 Steps to outline your ideal documentation structure
5 MINS READ
Where to start the your journey of mapping out your ideal documentation structure, aligning it with the very heartbeat of your organization?
Defining a winning level of detail in your process
3 MINS READ
What is too much detail, and what is too little? This article described in that winning level detail about what detail is enough.





